各省化工园区扩区名单一览
2024-02-19
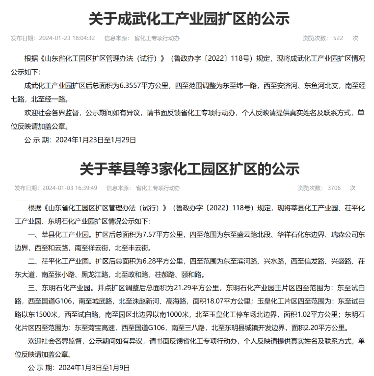
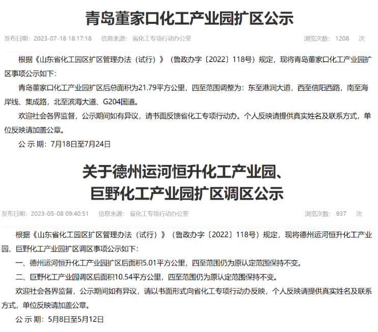
截至目前,已有成武化工产业园、莘县化工产业园、济南刁镇化工产业园、东营广利化工产业园、青岛董家口化工产业园、德州运河恒升化工产业园、齐鲁化学工业区等园区实现了扩区增容。



2024年1月11日,四川省经济和信息化厅发布关于公布自贡川南新材料等8家化工园区扩区调整名单的通知。

2023年9月8日,安徽省人民政府发布关于同意安徽阜阳颍州经济开发区等调扩区的批复,同意安徽阜阳颍州经济开发区、安徽凤阳经济开发区、安徽岳西经济开发区调区,调整后的总体规划用地面积分别不得突破1107公顷、2157.55公顷、239.82公顷;同意安徽当涂经济开发区、安徽马鞍山雨山经济开发区扩区,总体规划用地面积分别由391.69公顷、470.12公顷扩大至945.74公顷、964.65公顷(至2035年)。
2023年1月17日,2022年浙江省化工园区扩园(第一批)名单公布,经认定,三门县沿海工业城化工集聚区、浙江仙居经济开发区、遂昌县化工园区等3家园区符合化工园区扩园要求。
2023年3月31日,浙江省经济和信息化厅等六部门发布关于公布2022年浙江省化工园区扩园(第二批)和培育园区认定通过名单的通知。经认定,武义经济开发区新材料产业园、瑞安经济开发区化工园区2家园区符合化工园区扩园要求,嘉兴南湖高新区化工园区、浙江南浔经济开发区和孚化工园区2家培育园区符合合格园区认定要求。
