行业新闻
河南首批化工重点项目名单公布
2024-01-04
1月2日,河南省重点项目建设领导小组发布《关于印发2024年河南省第一批重点建设项目名单的通知》,明确今年第一批省重点建设项目520个,总投资约2.1万亿元,年度计划投资约5830亿元。
520个重点建设项目中,创新驱动能力提升项目44个,基础设施建设项目36个,新型基础设施建设项目11个,产业专项发展项目386个,民生和社会事业改善项目19个。
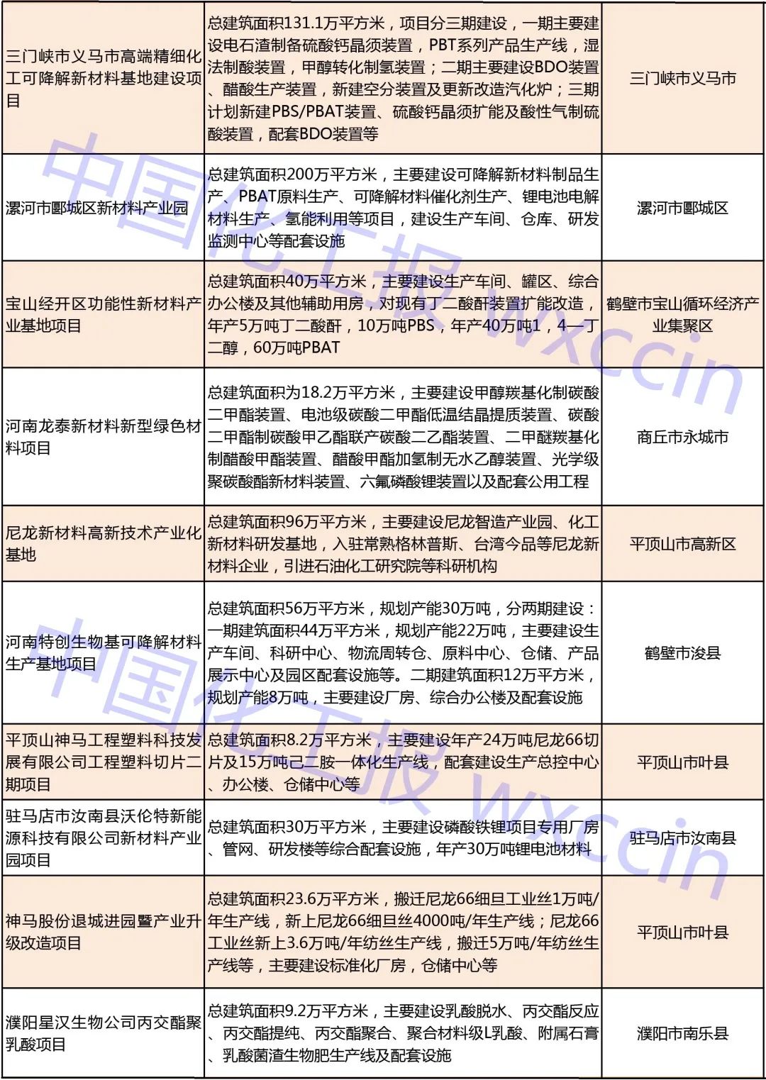
河南心连心化学工业集团股份有限公司化工新材料项目、开封市瑞泓化工有限公司年产100万吨精细化学品项目、洛阳石化百万吨乙烯项目、漯河市舞阳县金大地化工有限公司千亿级新材料产业园项目等一批化工项目进入首批名单。





